BIWASE Logo
VI
Banner Child Image

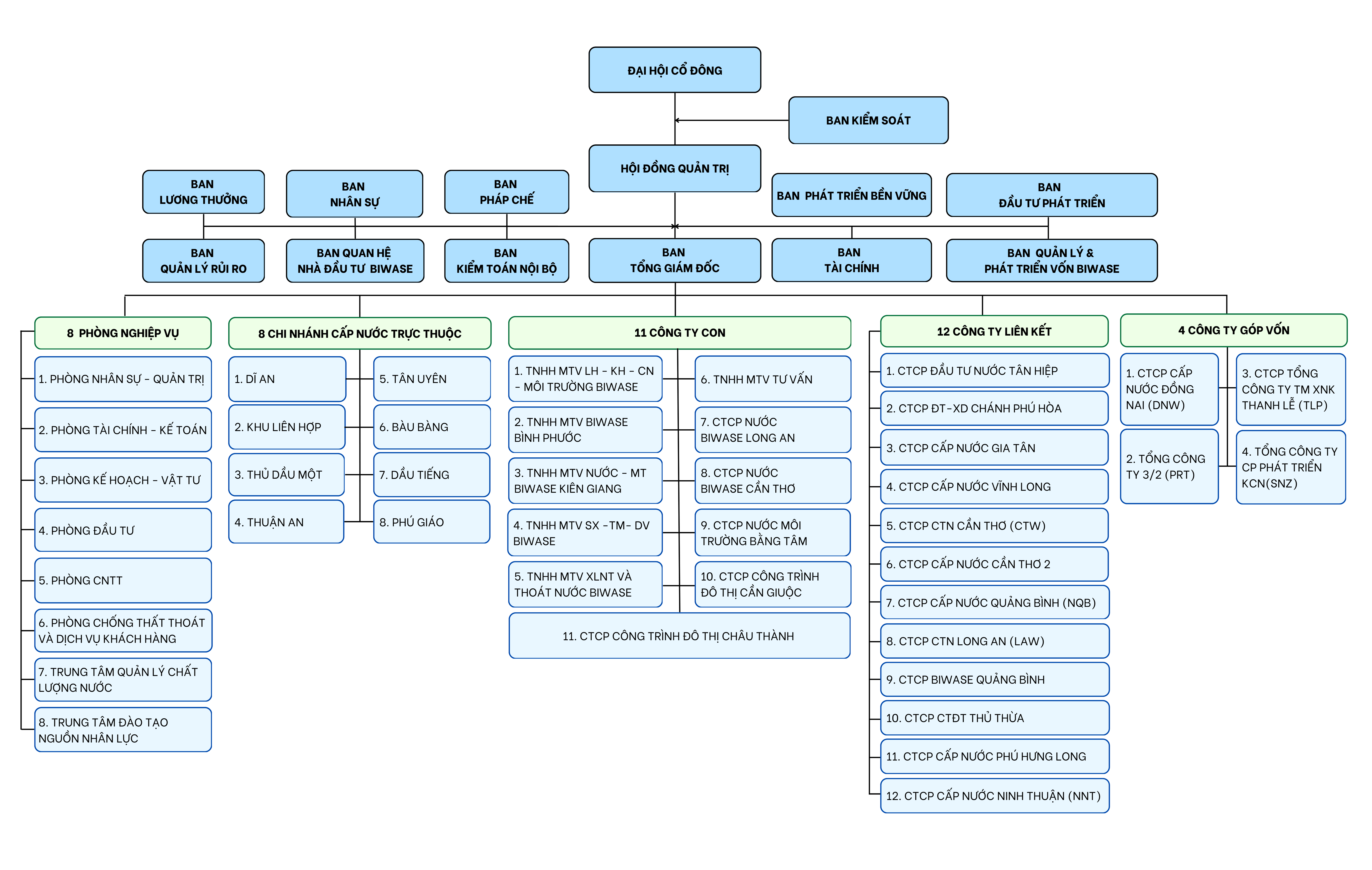
Sơ đồ tổ chức

Hội đồng quản trị

Ông NGUYỄN VĂN THIỀN

Ông NGUYỄN VĂN THIỀN

Chủ tịch HĐQT

Ông TRẦN CHIẾN CÔNG

Ông TRẦN CHIẾN CÔNG

Thành viên HĐQT
Tổng Giám đốc

Ông DƯƠNG HOÀNG SƠN

Ông DƯƠNG HOÀNG SƠN

Thành viên HĐQT
Phó Tổng Giám đốc

Ông PHẠM THANH VŨ

Ông PHẠM THANH VŨ

Thành viên HĐQT

Ông NGUYỄN VĂN TRÍ

Ông NGUYỄN VĂN TRÍ

Thành viên HĐQT

Ông NGUYỄN THANH PHONG

Ông NGUYỄN THANH PHONG

Thành viên HĐQT độc lập

Ông TẠ TRỌNG HIỆP

Ông TẠ TRỌNG HIỆP

Thành viên HĐQT độc lập

Ban lãnh đạo

Ông TRẦN CHIẾN CÔNG

Ông TRẦN CHIẾN CÔNG

Tổng Giám đốc

Ông DƯƠNG HOÀNG SƠN

Ông DƯƠNG HOÀNG SƠN

Phó Tổng Giám đốc

Ông NGÔ VĂN LUI

Ông NGÔ VĂN LUI

Phó Tổng giám đốc

Ông MAI SONG HÀO

Ông MAI SONG HÀO

Phó Tổng Giám đốc

Ông ĐOÀN HỮU NGỌC THƯỜNG

Ông ĐOÀN HỮU NGỌC THƯỜNG

Phó Tổng Giám đốc

Cơ cấu tổ chức Công ty Con - Công ty liên kết BIWASE